Промышленный лизинг Промышленный лизинг  Методички 

0 1 2 3 4 5 6 7 8 9 10 11 12 13 14 15 16 17 18 19 20 [ 21 ] 22 23 24 25 26 27 28 29 30 31 32 33 34 35 36 37 38 39 40 41 42 43 44 45


r"g-5E5a5B-5Z5Z5


Рис. 56. Общий вид координатно-расточпого станка модели 2450




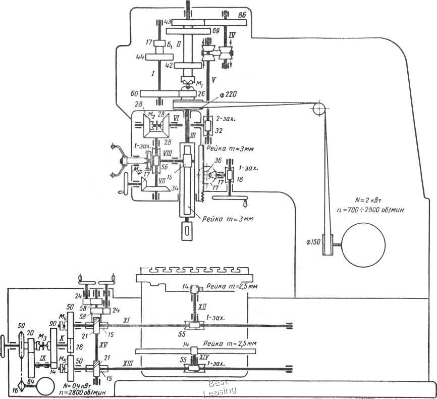
Рис. 57. Кинематическая схема координатно-расточного станка модели 2450




Рис. 58. Общий вид горизонтально-фрезерного станка модели 6М80Г

0057



0 1 2 3 4 5 6 7 8 9 10 11 12 13 14 15 16 17 18 19 20 [ 21 ] 22 23 24 25 26 27 28 29 30 31 32 33 34 35 36 37 38 39 40 41 42 43 44 45