Промышленный лизинг Промышленный лизинг  Методички 

0 1 2 3 4 5 6 7 8 9 10 11 12 13 14 15 16 17 18 19 20 21 22 [ 23 ] 24 25 26 27 28 29 30 31 32 33 34 35 36 37 38 39 40 41 42 43 44 45


Рис. 62. Общий вид вертикально-фрезерного станка с программным управлением модели 6Н13Ф3.2



тг, о5/мии 1600


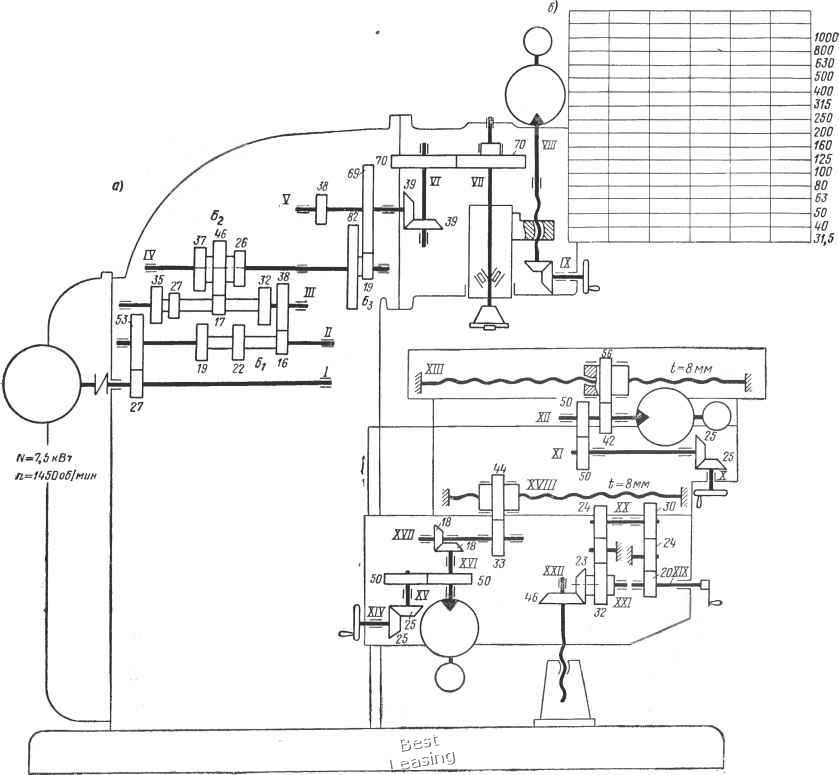
Рис. 63. Кинематическая схема вертикально-фрезерного станка с программным управлением модели 6Н13ФЗ-2 (а) и сетка для

построения графика частот вращения валов (б)





Рис. 64. Общий вид широкоуниверсального фрезерного станка модели 6М83Ш



0 1 2 3 4 5 6 7 8 9 10 11 12 13 14 15 16 17 18 19 20 21 22 [ 23 ] 24 25 26 27 28 29 30 31 32 33 34 35 36 37 38 39 40 41 42 43 44 45